上海戏剧学院
211 |
985 |
双一流 |
艺术
上海市
本科
省重点
公办
9919
至善至美
021-62488077
http://www.sta.edu.cn/
更多 >
图片
院校首页
历年分数
历年分数
历年分数
普通类
艺术类
体育类
招生计划
院校计划
投档规则(艺术)
投档规则(体育)
招生政策
招生简章
招生资讯
探校攻略
探校攻略
探校攻略
探校攻略
探校攻略
探校攻略
院校首页
> 招生简章
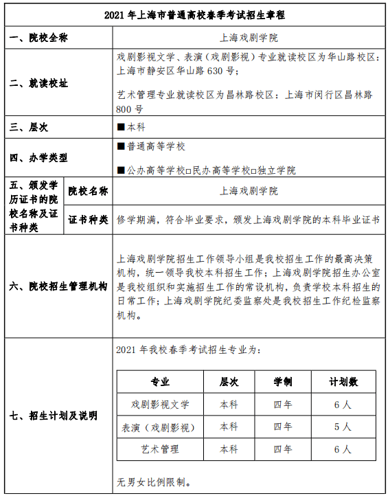
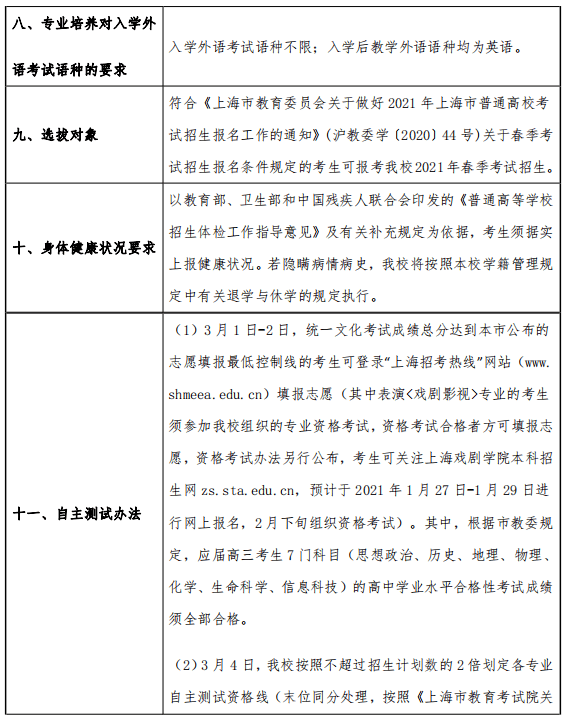
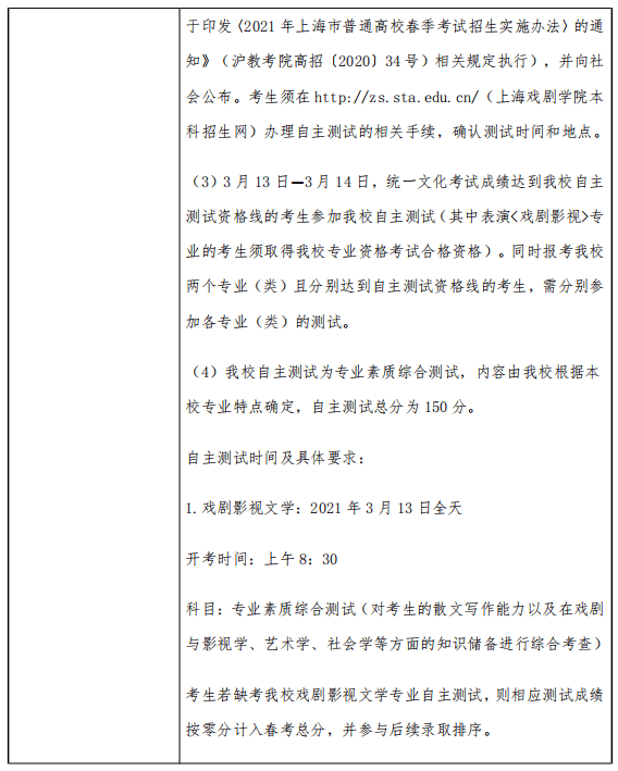
上海戏剧学院2021年上海市普通高校春季考试招生章程
2022-06-20 23:49:03 分享至:
招生简章
招生资讯
上海戏剧学院2021年上海市普通高校春季考试招生章程
2022-06-20 23:49:03